Motivational Interviewing in Dental Practice
Main Content Dental anxiety is common in India: studies report over half of adults feel moderately or extremely anxious about dental visits. In fact, one
Main Content Dental anxiety is common in India: studies report over half of adults feel moderately or extremely anxious about dental visits. In fact, one
Main Content For Dr. Matt Vogt, dentistry and golf have always shared common ground: precision, focus, and discipline. But this week, the Indiana-based dentist is

Main Content Root canal treatment (RCT) is now a relatively common dental procedure, that involves cleaning, shaping, and filling the root canals of a tooth

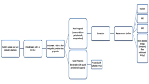
Main Content Dental extractions, as we know, are common dental procedures even in today’s minimally invasive world of dentistry where saving the tooth is the

Main Content Dental caries remains one of the most common and challenging diseases in modern dentistry, posing significant threats to both enamel and dentin and
Main Content Oral cancer ranks as the 13th most common cancer worldwide, with the World Health Organisation (WHO) estimating that in 2020 alone, there were
Main Content Class II restorations are a common procedure in dental practice. The choice of material and technique significantly impacts the restoration’s durability, aesthetics, and
Main Content Mandibular third molar surgery is a common procedure that often results in postoperative pain, swelling, and trismus. These sequelae present significant challenges for
Main Content Periodontitis, a common oral health issue, has long been associated with Type 2 Diabetes Mellitus (T2DM), posing significant challenges to patients’ overall well-being.
Main Content Abstract Tooth sensitivity during tooth whitening is a common concern among patients. This guide provides dentists with evidence-based strategies to address sensitivity according
Main Content Even if you love your job, it’s common to feel burnt out from time to time. A study by the American Dental Association

Main Content What happens at the clinic? Let me begin with a common clinical scenario… A patient comes to you with a complaint of pain